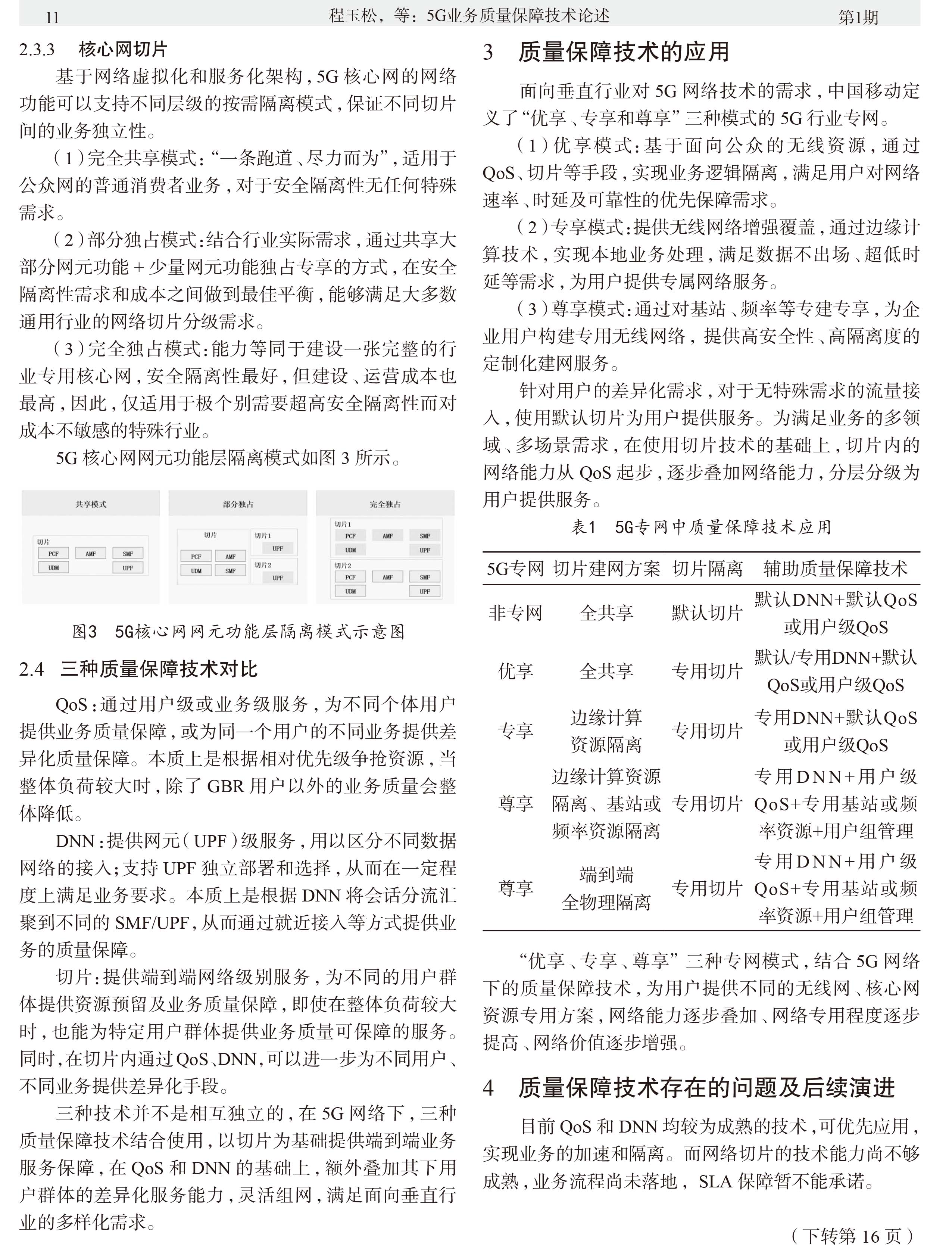
1. 首页
  2. 山东通信技术
  3. 山东通信技术2021-1期
















上一篇:室内无源分布系统监控方案研究

下一篇: 基于EVPN的新型互联网技术在智能城域网中的应用




  •     友情链接

  • 山东省通信管理局
  • 山东省科学技术协会
  • 中国电信
  • 中国移动
  • 中国联通
  • 中国铁塔


鲁ICP备 2021004464号 鲁公网安备 37010302000988号

山东通信学会 版权所有,未经书面授权禁止使用 Copyright www.sdioc.cn All Rights Reserved